Lien avec la Fondation

Nominé 2015 Master's Thesis Award for Future Generations - Sustainable Design

2015

Nominated

HERA - Higher Education & Research Awards

Materiaux & Déchets, Expertise & Recherche

Comment diminuer la pollution des stations d'épurations individuelles des eaux?

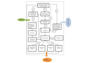
L'étude, réalisée en collaboration avec une société active dans le traitement des eaux usées, a pour objectif d'intégrer l'environnement dès la phase de conception (écoconception) de systèmes d'épuration individuelle en utilisant la méthodologie d'Analyse du Cycle de Vie (ACV). L'ACV prend en compte un grand nombre d'impacts sur l'environnement, la santé humaine et l'utilisation des ressources afin de pouvoir déterminer quel est le procédé le plus respectueux de l'environnement en tenant compte de plusieurs paramètres. Cette vision globale est  novatrice dans le cadre de l'assainissement individuel de l'eau.

L'avis du jury du Master’s Thesis Award for Future Generations - Sustainable Design 2015:

Ce mémoire propose une méthode d'Analyse du Cycle de Vie qui innove au niveau de l'inclusion de l'aspect "environnement" et qui est impressionnante au niveau technique.